Туристическая виза в Италию
Италия – страна, расположенная в самом сердце Средиземноморья. Мягкий климат, солнечные пляжи, альпийские горнолыжные курорты и многочисленные достопримечательности привлекают туристов со всего мира. Романтичная Венеция, строгий Рим, загадочный Ватикан, модный Милан, шедевральная Флоренция – каждый итальянский город имеет то, чем удивить своих гостей. Независимо от предпочтений и интересов каждого человека, Италия предлагает разнообразие возможностей для незабываемого отдыха. Новости, что длительный перерыв, вызванный пандемией коронавируса, в выдаче виз на территории России подошел к концу, несомненно, сыграли роль на возрастающем количестве желающих, которые теперь каждый год планируют свои поездки в Италию:
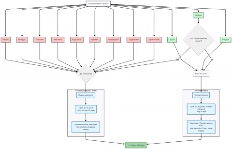
Италия – страна-участница Шенгенского соглашения, что означает, что для въезда в страну необходима соответствующая шенген-виза.
За последний год количество выданных туристических итальянских виз значительно увеличилось и перевалило за отметку в 500 000.
Гражданам многих стран бывшего постсоветского пространства, планирующих поездку в Италию, необходимо получить краткосрочную визу типа С. Эта виза позволяет находиться в Италии и других странах Шенгенской зоны в течение определенного периода времени. Для получения визы необходимо ознакомиться с требованиями и предоставить соответствующие документы. Базовый список документов на подачу заявления на визу в Италию включает: заполненную анкету, фотографии, заграничный паспорт, справки-подтверждения о финансовой состоятельности, бронь отеля и авиабилеты. Однако в зависимости от гражданства заявителя и других нюансов, могут потребоваться дополнительные документы.
На данных момент только граждане Украины, Грузии и Молдовы могут безвизово въезжать в Италию на срок не более 90 дней в течении полугодия
Если Вы планируете пребывать в Италии от 90 дней и до года, то Вам потребуется оформить долгосрочную национальную визу D. Подробнее об итальянских визах пишем в отдельном разделе на нашем сайте.
Документы на итальянскую визу типа C подаются на оригинальном языке, нет необходимости в осуществлении перевода и заверении их печатью и подписью
Вы можете обратиться за консультацией к нашим юристам, специализирующимся на иммиграционных вопросах по легализации пребывания в Италии.
Общая информация
Для посещения Италии многим гражданам постсоветского пространства требуется виза, а требования разнятся в зависимости от гражданства, но так или иначе необходимо соблюдение стандартных правил, общих для всей Шенгенской зоны. Чтобы получить визу в Италию, нужно обратиться в визовый центр или консульство и подать соответствующее заявление. При планировании поездки важно учитывать срок пребывания и количество дней, которые можно провести в Италии в рамках шенгенской визы. Условия могут различаться в зависимости от гражданства и целей поездки.
Сводная таблица по странам
|
Страна |
Нужна тур.виза? |
Срок действия |
Консульский сбор |
Дополнительные замечания |
|
РФ |
Да |
До 90 дней |
80 евро |
Подача возможна через генеральное Консульство Италии в Москве, в Санкт-Петербурге или через аффилированного поставщика услуг VMS |
|
Украина |
Нет |
Безвиз до 90 дней в течение полугодия в случае биометрического паспорта |
- |
При отсутствии биометрического паспорта необходимо оформить шенгенскую визу. Паспорт должен быть действительным не менее 3 месяцев после запланированной даты выезда из Шенгенской зоны |
|
Беларусь |
Да |
До 90 дней |
35 евро |
Оформление шенгенской визы через TLScontact в Минске |
|
Казахстан |
Да |
Однократная (5-7 дней, до 14 дней, до 21 дня) или многократной. |
80 евро |
Подача заявлений на получение шенгенской визы через визовый центр BLS посольства Италии в Астане |
|
Узбекистан |
Да |
До 90 дней |
80 евро |
Получение шенгенской визы в посольстве Италии в Ташкенте |
|
Кыргызстан |
Да |
До 90 дней |
80 евро |
Подача документов для получения шенгенской визы через посольство Италии в Астане или Визовый центр VFS Global посольства Венгрии в Бишкеке |
|
Армения |
Да |
До 90 дней |
35 евро |
Подача через визовый центр TLS Contact в Ереване |
|
Азербайджан |
Да |
До 90 дней |
35 евро |
Через посольство Италии в Баку или через аффилированного внешнего поставщика услуг VisaMetric |
|
Грузия |
Нет |
до 90 дней в течение полугодия |
- |
Паспорт должен быть действительным не менее 3 месяцев после запланированной даты выезда из Шенгенской зоны |
|
Молдова |
Нет |
до 90 дней в течение полугодия |
- |
Паспорт должен быть действительным не менее 3 месяцев после запланированной даты выезда из Шенгенской зоны |
|
Таджикистан |
Да |
До 90 дней |
80 евро |
Можно податься через Сервисно-визовый центр VisaMetric посольства Германии в Душанбе или через посольство Италии в Ташкенте |
|
Туркменистан |
Да |
До 90 дней |
80 евро |
Подача через посольство Италии в Ашхабаде |
Общий список документов
Список документов может варьироваться в зависимости от гражданства заявителя, а также целей поездки. В общем случае необходимо предоставить следующие документы, подтверждающие намерения въезда в Италию именно в туристических целях:
1. Оригинал и копии некоторых страниц загранпаспорта, действительного, как минимум, в течение 90 дней после окончания визы. Также необходимы 2-3 незанятые страницы предназначенные для визы и штампов. Обладатели двух паспортов подают оба.
2. Действительный внутренний паспорт (копия всех страниц, содержащих информацию).
3. Фотографии 3,5х4,5 см.
4. Маршрутный лист заполненный заявителем с отображением маршрута поездки с учётом количества запрашиваемых дней.
5. Заполненная анкета в соответствии с требованием посольства.
6. Бронь билета и отеля (в ряде случаев может потребоваться подтверждение оплаты), в случае путешествия на автомобиле потребуется дополнительно страховой полис на автомобиль. В случае проживания у друзей или родственников нотариально заверенное приглашение с указанием места проживания (нотариус из страны приглашающего).
7. Страховой медицинский полис, соответствующий требованиям суммы страхования и имеющим аккредитацию. Как правило – это 30 000 евро (минимальное покрытие), также ряд посольств выдвигают требования к страховке, которая приобретена у Европейской страховой компании.
8. Справка с места работы, содержащая информацию о должности, окладе, стаже – таким образом, подтверждается наличие у туриста стабильных доходов, для предпринимателей документы подтверждающие статус их деятельности. Для пенсионеров, а также заявителей находящихся на социальном обеспечении документы подтверждающие данный статус.
9. Наличие финансовых средств, которе подтверждается справкой о платежеспособности из банка/оформленное спонсорство (в случае, если путешествовать планирует несовершеннолетний, безработный или лицо с инвалидностью). Выписка со счета может быть только с остатком на счете, а может потребоваться с операциями за последние 3-6 месяцев.
10. Копии: первые страницы другого документа (второго или истекшего загранпаспорта) прикладываются дополнительно, если у Вас имелись другие шенгенские визы за последние три года.
11. Мотивационное письмо может потребоваться в ряде случаев, например, более серии отказов.
Обратите внимание, что в связи с особыми местными соглашениями каждой, одобренными Европейской комиссией для каждой отдельной страны, возможно, что запрошенные документы полностью или частично будут отличаться от перечисленных. Рекомендуем связаться с соответствующим посольством или консульством Италии для получения дополнительной информации. В самом конце статьи мы привели ссылки на официальные источники.
Дополнительная информация
Помимо предоставления документов в посольство, работники визового центра проводят проверку достоверности предоставленных данных заявителем. Согласно статистике независимых визовых специалистов, Итальянское консульство чаще одобряет мультивизы чем на конкретные даты поездки. Поэтому важно правильно составить свой маршрут. Однако это не исключает возможность получения однократной — визы на меньший период. Если первой страной въезда в зону Шенген является другое государство Шенгенской зоны, рекомендуется правильно указать эту информацию в маршрутном листе или оформить визу для страны въезда.
Отпечатки пальцев, снятые при подаче заявления на визу, могут храниться в визовой информационной системе в течение 5 лет после их получения
Визовая процедура
Для того чтобы подать заявку и предоставить документы, подтверждающие туристическую цель поездки в Италию, иностранное лицо сначала записывается на прием через онлайн-систему бронирования, доступную на официальном сайте соответствующего посольства Италии. В некоторых случаях также возможно записаться на прием через визовый центр.
Требования к документам и их общий список, а также детальная информация о визовой процедуре имеется на каждом отдельном официальном сайте соответствующего посольства
В назначенный день заявителю нужно явиться в визовый центр и предоставить должный пакет документов и пройти процедуру безопасности. По необходимости специалиста могут быть дополнены или исправлены некоторые данные.
С помощью специального сканера заявитель проходит процедуру биометрии (если таковой не было за последние 5 лет) и оплачивает сборы (наличными или картой).
При желании, можно оформить доставку документов по готовности курьером
Проверяйте готовность паспорта самостоятельно через специальный код на сайте визового центра. Когда паспорт будет готов, заберите его в визовом центре. Для выдачи паспорта необходимо будет предъявить свой российский паспорт и чеки об оплате.
Проверьте наличие визы и срок ее действия, открыв конверт с документами и заглянув в свой паспорт.
Как осуществляется онлайн-запись в России?
Для онлайн-записи необходимо посетить официальный веб-сайт визового центра Италии по ссылке. На прием в трех городах: Москве, Архангельске и Санкт-Петербурге.
Шаг 1: Переходим в раздел "Запись ONLINE" и выбираем "Запись на подачу документов".
Шаг 2: Прокручиваем страницу вниз и выбираем "Новая Запись".
Шаг 3: В окне "Новая запись" выбираем визовый центр (например, Москва), тип визы (Turismo) и указываем количество заявителей.
Шаг 4: Указываем электронную почту и соглашаемся с условиями обработки персональных данных.
Шаг 5: Принимаем предупреждение о времени рассмотрения визы (от 15 дней).
Шаг 6: Заполняем данные о поездке, включая даты, и переходим к следующему заявителю.
Шаг 7: Указываем личные данные (ФИО, дата рождения, паспортные данные и контактную информацию).
Шаг 8: Указываем дополнительные данные о месте рождения, гражданстве, работодателе и цели поездки.
Шаг 9: Вносим информацию о проживании и расходах заявителя.
Шаг 10: Выбираем средства заявителя и нажимаем "Оформить Запись".
Шаг 11: Выбираем лицо, на которое будет оформлен договор, указываем данные внутреннего паспорта.
Шаг 12: Выбираем желаемую дату и время и нажимаем "Далее".
Шаг 13: После успешного создания записи нажимаем "Перейти на страницу записи" и распечатываем запись.
Важно! Распечатанную запись обязательно необходимо взять с собой в визовый центр
Стоимость визы
Стоимость сборов, взимаемых за обработку заявления на визу, соответствуют административным расходам и составляют 35 или 80 евро для взрослых в зависимости от гражданства заявителя (см. сводную таблицу выше). В исключительно особых случаях эти сборы будут взиматься в национальной валюте страны, в которой было подано заявление. Для детей в возрасте от 6 до 12 лет стоимость консульского сбора составляет 40 евро.
Дополнительно может взиматься сервисный сбор стоимостью 14 евро.
Сроки
Единых сроков рассмотрения заявлений на визу не существует, так как все зависит от гражданства заявителя и других обстоятельств. Однако, мы обращаем Ваше внимание на то, что в связи с организационными и техническими обстоятельствами, обработка запросов на визу может занимать больше времени, чем обычно. Поэтому, возможны задержки в рассмотрении заявлений и отсутствие четких временных сроков. Рекомендуется подавать заявление на визу заранее, чтобы учесть возможные задержки и обеспечить достаточное время для рассмотрения Вашего запроса.
Предполагаемая дата поездки должна быть не раньше чем за 6 месяцев
Официальные сайты
Получить дополнительную информацию о требуемых документах для поездки в Италию, рекомендуется обратиться к официальным сайтам:
- Посольство Италии в Баку
- Посольство Италии в Узбекистане
- Посольство Италии в Казахстане
- Посольство Италии в Беларуси
- Визовый центр VMS для граждан России
- Визовый центр BLS для граждан Казахстана
Нужна ли Вам виза для въезда в Италию?
Наши услуги
Если Вы хотите получить туристическую визу в Италию, обращайтесь к нашим специалистам в мессенджере по телефону, который Вы видите в начале страницы. Или просто нажмите кнопку «Заказать консультацию», находящуюся в верхнем правом углу. Наши эксперты проконсультируют Вас и подскажут, какие первые шаги надо сделать, чтобы получение визы прошло успешно.
Подписавшись на наш телеграм-канал, Вы также сможете получить дополнительную информацию от визовых специалистов.
Не забывайте, что мы также предлагаем курсы по визовым вопросам и курс по визе в США, чтобы предоставить вам всю необходимую информацию и подготовить вас к успешному оформлению визы:
Для получения туристической визы в Италию необходимо обратиться в консульство или посольство Италии в вашей стране или к соответствующему аффилированному поставщику услуг (визовому центру).
Обычно срок туристической визы в Италию составляет до 90 дней. Однако это может варьироваться в зависимости от конкретных обстоятельств, требований консульства и ваших дат поездок.
Нет, туристическая виза не позволяет работать в Италии. Она предназначена исключительно для туристических целей, таких как посещение достопримечательностей, отдых и знакомство с культурой страны.
Список документов может варьироваться в зависимости от гражданства заявителя, а также целей поездки. В общем случае необходимо предоставить паспорт, фото, заявление, справку с банка, страховку, бронь отеля и авиабилетов.
Стоимость сборов, взимаемых за обработку заявления на визу, соответствуют административным расходам и составляют 35 или 80 евро для взрослых в зависимости от гражданства заявителя. Для детей в возрасте от 6 до 12 лет стоимость консульского сбора составляет 40 евро.





